发布时间:2026-04-03 点击:16次
体坛周报全媒体记者毕陌报道
昨天中国足协发布了2021版本《中国足球协会纪律准则》,一共115条。一如既往,足协的文件和王小平先生的书法一样,受到了广大网友的吐槽。
比如第54条。

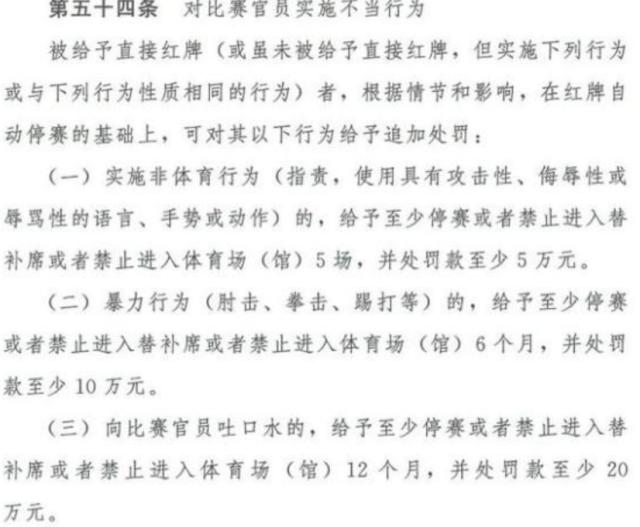
暴力行为(肘击,拳击,击打),停赛6个月,处罚至少10万元。
向比赛官员吐口水,停赛12个月,处罚至少20万元。
有关这一条的处罚客体是“对比赛官员不当的行为”,对“比赛对手或其他人(除比赛官员外)不当行为”的处罚在前面的第53条。

处罚力度,暴力行为,停赛3场,罚款至少3万元,吐口水,停赛6场,罚款至少6万元。
在不当行为实施者和不当行为行为受害者相同的前提下,吐口水的量刑力度是暴力行为的两倍。
初看上去满满槽点,坐下来仔细一想,似乎还挺有道理。
对“吐口水”这一行为的从重处罚,可能和全球大疫背景下球场防疫措施有关。
比如去年各国联赛在5,6月复赛,就有一系列基于球场卫生的规约出台——比如比赛球员饮用水需要贴标,每名球员一人一瓶不得混用,替补球员需要戴口罩,替补席,观众席,媒体席上,人员间必须留出社交距离,至于场上球员,除了注意不必要的身体接触(比如庆祝进球时搂搂抱抱)外,国际足联还有委员提出: 球场上不能乱吐口水,裁判有权应该对此类行为出示黄牌。

梅西C罗要停赛几场?
不过在经过探讨后,国际足联觉得这个提案有点拍脑袋,全面禁止在球场上吐口水不太现实。
2020年因为一场大疫人类进入了一个新纪元——现在坐地铁,也许不小心打个打喷嚏是比“下体排出刺激性气体”更引人侧目的行为。
“吐口水”这个行为在往年是一个单纯的素质问题,在2020年之后,成为了一个“恶意破坏公共卫生,增大病毒传播风险”的行为。
而在隔壁的日本,这两天就处理了一个类似的案例。
周六J1联赛德岛漩涡主场对福冈黄蜂的比赛,主队在1:0领先的情况下被福冈黄蜂逆转,赛后,有个别情绪不佳的主队球迷反应过激,破坏了球场的防疫规则,一位球迷因为在对手球员谢场的时候对着球员大喊大叫被重罚——昨日,德岛漩涡俱乐部方面宣布,直到4月末,该位球迷被禁止进入所有的J联赛比赛球场。

德岛漩涡主场不敌福冈黄蜂后,球队谢场
按照日本体育比赛目前的防疫规约,看台球迷除了佩戴口罩,不得吐口水外,大声呼喊加油助威也一律禁止。

名古屋鲸八的新赛季海报通过卖萌形式提醒球迷看台上不要高声呼叫
基于日本体育比赛目前的防疫限制,比赛主办方也想方设法搞替代方案,比如让球迷用鼓掌代替欢呼。
当然鼓掌是体力活——还有更省力的方式。


J3联赛富山胜利队在球队商店出售各种颜色助威口号标语,用符号和文字来代替有声助威。
所以足协除了对于球员的纪律措施外,是不是过段时间还会出一份对于看台的纪律措施——毕竟据说苏州赛区马上就要开放观众了。
CBA常规赛,辽宁112-103战胜福建。这场比赛辽宁击败福建,过程还是比较起伏的。幸好莱迪在内线还是可以顶住,其他球员也可以给...
#王楚钦3比0卢伟#2026澳门世界杯,王楚钦状态火热。4月1日小组赛末轮,他以3-0(11-4、12-10、11-3)横扫澳大...
虎扑03月16日讯 今日,据媒体人我爱女篮发文表示:杨力维这番言论有风险的,可能会动了一些人的蛋糕。配文:【仗义执言!让我们为杨...
国足在40强赛后半程的比赛中取得4连胜,也如愿晋级12强赛,这支李铁执教的国足,没有一位U23球员,年龄最小的球员是24岁的张玉...